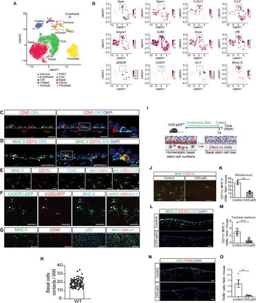
Single-cell transcriptomic analyses reveal distinct immune cell contributions to epithelial barrier dysfunction in checkpoint inhibitor colitis
Thomas MF, Slowikowski K, Manakongtreecheep K, Sen P, Samanta N, Tantivit J, Nasrallah M, Zubiri L, Smith NP, Tirard A, Ramesh S, Arnold BY, Nieman LT, Chen JH, Eisenhaure T, Pelka K, Song Y, Xu KH, Jorgji V, Pinto CJ, Sharova T, Glasser R, Chan P, Sullivan RJ, Khalili H, Juric D, Boland GM, Dougan M, Hacohen N, Li B, Reynolds KL, Villani A
Nature Medicine. 2024 May 9
PMID: 38724705
SARS-CoV-2 infection elucidates unique features of pregnancy-specific immunity
Oh DS, Kim E, Lu G, Normand R, Shook LL, Lyall A, Jasset O, Demidkin S, Gilbert E, Kim J, Akinwunmi B, Tantivit J, Tirard A, Arnold BY, Slowikowski K, Goldberg MB, Filbin MR, Hacohen N, Nguyen LH, Chan AT, Yu XG, Li JZ, Yonker L, Fasano A, Perlis RH, Pasternak O, Gray KJ, Choi GB, Drew DA, Sen P, Villani AC, Edlow AG, Huh JR
medRxiv. 2024 Feb 07
PMID: 38370801 PMCID: PMC10871456
Gene-based association study of rare variants in children of diverse ancestries implicates TNFRSF21 in the development of allergic asthma
Clay S, Alladina J, Smith NP, Visness CM, Wood RA, O'Connor GT, Cohen RT, Khurana Hershey GK, Kercsmar CM, Gruchalla RS, Gill MA, Liu AH, Kim H, Kattan M, Bacharier LB, Rastogi D, Rivera-Spoljaric K, Robison RG, Gergen PJ, Busse WW, Villani AC, Cho JL, Medoff BD, Gern JE, Jackson DJ, Ober C, Dapas M
J Allergy Clin Immunol. 2024 Mar
PMID: 37944567
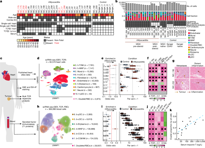
Immune Responses in Checkpoint Myocarditis Across Heart, Blood, and Tumor
Blum SM, Zlotoff DA, Smith NP, Kernin IJ, Ramesh S, Zubiri L, Caplin J, Samanta N, Martin SC, Tirard A, Sen P, Song Y, Barth J, Slowikowski K, Nasrallah M, Tantivit J, Manakongtreecheep K, Arnold BY, McGuire J, Pinto CJ, McLoughlin D, Jackson M, Chan P, Lawless A, Sharova T, Nieman LT, Gainor JF, Juric D, Mino-Kenudsen M, Sullivan RJ, Boland GM, Stone JR, Thomas MF, Neilan TG, Reynolds KL, Villani AC
bioRxiv. 2023 Nov 29
PMID: 37790460 PMCID: PMC10542127
The evolving landscape of immune-related adverse events that follow immune checkpoint immunotherapy in cancer patients
Villani AC
Immunol Rev. 2023 09
PMID: 37632320
A human model of asthma exacerbation reveals transcriptional programs and cell circuits specific to allergic asthma
Alladina J, Smith NP, Kooistra T, Slowikowski K, Kernin IJ, Deguine J, Keen HL, Manakongtreecheep K, Tantivit J, Rahimi RA, Sheng SL, Nguyen ND, Haring AM, Giacona FL, Hariri LP, Xavier RJ, Luster AD, Villani AC, Cho JL, Medoff BD
Sci Immunol. 2023 05 12
PMID: 37146132 PMCID: PMC10440046
Protocol for bulk RNA sequencing of enriched human neutrophils from whole blood and estimation of sample purity
Gonye ALK, LaSalle TJ, Freeman SS, Reyes M, Hacohen N, Villani AC, Sade-Feldman M
STAR Protoc. 2023 03 17
PMID: 36853705 PMCID: PMC9946790
Soluble and cell-based markers of immune checkpoint inhibitor-associated nephritis
Sise ME, Wang Q, Seethapathy H, Moreno D, Harden D, Smith RN, Rosales IA, Colvin RB, Chute S, Cornell LD, Herrmann SM, Fadden R, Sullivan RJ, Yang NJ, Barmettler S, Wells S, Gupta S, Villani AC, Reynolds KL, Farmer J
J Immunother Cancer. 2023 01
PMID: 36657813 PMCID: PMC9853261
A single-nucleus and spatial transcriptomic atlas of the COVID-19 liver reveals topological, functional, and regenerative organ disruption in patients
Pita-Juarez Y, Karagkouni D, Kalavros N, Melms JC, Niezen S, Delorey TM, Essene AL, Brook OR, Pant D, Skelton-Badlani D, Naderi P, Huang P, Pan L, Hether T, Andrews TS, Ziegler CGK, Reeves J, Myloserdnyy A, Chen R, Nam A, Phelan S, Liang Y, Amin AD, Biermann J, Hibshoosh H, Veregge M, Kramer Z, Jacobs C, Yalcin Y, Phillips D, Slyper M, Subramanian A, Ashenberg O, Bloom-Ackermann Z, Tran VM, Gomez J, Sturm A, Zhang S, Fleming SJ, Warren S, Beechem J, Hung D, Babadi M, Padera RF, MacParland SA, Bader GD, Imad N, Solomon IH, Miller E, Riedel S, Porter CBM, Villani AC, Tsai LT, Hide W, Szabo G, Hecht J, Rozenblatt-Rosen O, Shalek AK, Izar B, Regev A, Popov Y, Jiang ZG, Vlachos IS
bioRxiv. 2022 Oct 28
PMID: 36324805 PMCID: PMC9628199
Longitudinal characterization of circulating neutrophils uncovers phenotypes associated with severity in hospitalized COVID-19 patients
LaSalle TJ, Gonye ALK, Freeman SS, Kaplonek P, Gushterova I, Kays KR, Manakongtreecheep K, Tantivit J, Rojas-Lopez M, Russo BC, Sharma N, Thomas MF, Lavin-Parsons KM, Lilly BM, Mckaig BN, Charland NC, Khanna HK, Lodenstein CL, Margolin JD, Blaum EM, Lirofonis PB, Revach OY, Mehta A, Sonny A, Bhattacharyya RP, Parry BA, Goldberg MB, Alter G, Filbin MR, Villani AC, Hacohen N, Sade-Feldman M
Cell Rep Med. 2022 10 18
PMID: 36208629 PMCID: PMC9510054
Plasmacytoid dendritic cells: Welcome back to the DC fold
Reynolds G, Tirard A, Villani AC
Immunity. 2022 03 08
PMID: 35263562
Alveolar, Endothelial, and Organ Injury Marker Dynamics in Severe COVID-19
Leisman DE, Mehta A, Thompson BT, Charland NC, Gonye ALK, Gushterova I, Kays KR, Khanna HK, LaSalle TJ, Lavin-Parsons KM, Lilley BM, Lodenstein CL, Manakongtreecheep K, Margolin JD, McKaig BN, Rojas-Lopez M, Russo BC, Sharma N, Tantivit J, Thomas MF, Parry BA, Villani AC, Sade-Feldman M, Hacohen N, Filbin MR, Goldberg MB
Am J Respir Crit Care Med. 2022 03 01
PMID: 34878969 PMCID: PMC8906476
Association between serum lactate dehydrogenase and cutaneous immune-related adverse events among patients on immune checkpoint inhibitors for advanced melanoma
Asdourian MS, Otto TS, Jacoby TV, Shah N, Thompson LL, Blum SM, Reynolds KL, Semenov YR, Lawrence DP, Sullivan RJ, Boland GM, Villani AC, Chen ST
J Am Acad Dermatol. 2022 11
PMID: 35192899 PMCID: PMC10796160
Single-cell immunophenotyping of the fetal immune response to maternal SARS-CoV-2 infection in late gestation
Matute JD, Finander B, Pepin D, Ai X, Smith NP, Li JZ, Edlow AG, Villani AC, Lerou PH, Kalish BT
Pediatr Res. 2022 04
PMID: 34750520 PMCID: PMC8573077
Early cross-coronavirus reactive signatures of humoral immunity against COVID-19
Kaplonek P, Wang C, Bartsch Y, Fischinger S, Gorman MJ, Bowman K, Kang J, Dayal D, Martin P, Nowak RP, Villani AC, Hsieh CL, Charland NC, Gonye ALK, Gushterova I, Khanna HK, LaSalle TJ, Lavin-Parsons KM, Lilley BM, Lodenstein CL, Manakongtreecheep K, Margolin JD, McKaig BN, Rojas-Lopez M, Russo BC, Sharma N, Tantivit J, Thomas MF, Sade-Feldman M, Feldman J, Julg B, Nilles EJ, Musk ER, Menon AS, Fischer ES, McLellan JS, Schmidt A, Goldberg MB, Filbin MR, Hacohen N, Lauffenburger DA, Alter G
Sci Immunol. 2021 Oct 15
PMID: 34652962 PMCID: PMC8943686
Longitudinal characterization of circulating neutrophils uncovers distinct phenotypes associated with disease severity in hospitalized COVID-19 patients
LaSalle TJ, Gonye ALK, Freeman SS, Kaplonek P, Gushterova I, Kays KR, Manakongtreecheep K, Tantivit J, Rojas-Lopez M, Russo BC, Sharma N, Thomas MF, Lavin-Parsons KM, Lilly BM, Mckaig BN, Charland NC, Khanna HK, Lodenstein CL, Margolin JD, Blaum EM, Lirofonis PB, Sonny A, Bhattacharyya RP, Parry BA, Goldberg MB, Alter G, Filbin MR, Villani AC, Hacohen N, Sade-Feldman M
bioRxiv. 2021 Oct 05
PMID: 34642692 PMCID: PMC8509090
Harnessing the Potential of Multiomics Studies for Precision Medicine in Infectious Disease
Ward RA, Aghaeepour N, Bhattacharyya RP, Clish CB, Gaudillière B, Hacohen N, Mansour MK, Mudd PA, Pasupneti S, Presti RM, Rhee EP, Sen P, Spec A, Tam JM, Villani AC, Woolley AE, Hsu JL, Vyas JM
Open Forum Infect Dis. 2021 Nov
PMID: 34805429 PMCID: PMC8598922
Antigen Presenting Cells Link the Female Genital Tract Microbiome to Mucosal Inflammation, With Hormonal Contraception as an Additional Modulator of Inflammatory Signatures
Byrne EH, Farcasanu M, Bloom SM, Xulu N, Xu J, Hykes BL, Mafunda NA, Hayward MR, Dong M, Dong KL, Gumbi T, Ceasar FX, Ismail N, Ndung'u T, Gosmann C, Ghebremichael MS, Handley SA, Mitchell CM, Villani AC, Kwon DS
Front Cell Infect Microbiol. 2021
PMID: 34604114 PMCID: PMC8482842
Altered interactions between circulating and tissue-resident CD8 T cells with the colonic mucosa define colitis associated with immune checkpoint inhibitors
Thomas MF, Slowikowski K, Manakongtreecheep K, Sen P, Tantivit J, Nasrallah M, Smith NP, Ramesh S, Zubiri L, Tirard A, Arnold BY, Nieman LT, Chen JH, Eisenhaure T, Pelka K, Xu KH, Jorgji V, Pinto CJ, Sharova T, Glasser R, Chan EP, Sullivan RJ, Khalili H, Juric D, Boland GM, Dougan M, Hacohen N, Reynolds KL, Li B, Villani AC
bioRxiv. 2021-09-20
Development of preclinical and clinical models for immune-related adverse events following checkpoint immunotherapy: a perspective from SITC and AACR
Bayless NL, Bluestone JA, Bucktrout S, Butterfield LH, Jaffee EM, Koch CA, Roep BO, Sharpe AH, Murphy WJ, Villani AC, Walunas TL
J Immunother Cancer. 2021 09
PMID: 34479924 PMCID: PMC8420733
Effect of a multidisciplinary Severe Immunotherapy Complications Service on outcomes for patients receiving immune checkpoint inhibitor therapy for cancer
Zubiri L, Molina GE, Mooradian MJ, Cohen J, Durbin SM, Petrillo L, Boland GM, Juric D, Dougan M, Thomas MF, Faje AT, Rengarajan M, Guidon AC, Chen ST, Okin D, Medoff BD, Nasrallah M, Kohler MJ, Schoenfeld SR, Karp-Leaf RS, Sise ME, Neilan TG, Zlotoff DA, Farmer JR, Bardia A, Sullivan RJ, Blum SM, Semenov YR, Villani AC, Reynolds KL
J Immunother Cancer. 2021 09
PMID: 34544895 PMCID: PMC8454442
SARS-CoV-2 viremia is associated with distinct proteomic pathways and predicts COVID-19 outcomes
Li Y, Schneider AM, Mehta A, Sade-Feldman M, Kays KR, Gentili M, Charland NC, Gonye AL, Gushterova I, Khanna HK, LaSalle TJ, Lavin-Parsons KM, Lilley BM, Lodenstein CL, Manakongtreecheep K, Margolin JD, McKaig BN, Parry BA, Rojas-Lopez M, Russo BC, Sharma N, Tantivit J, Thomas MF, Regan J, Flynn JP, Villani AC, Hacohen N, Goldberg MB, Filbin MR, Li JZ
J Clin Invest. 2021 07 01
PMID: 34196300 PMCID: PMC8245177
Immune-related adverse events associated with immune checkpoint inhibitors: a call to action for collecting and sharing clinical trial and real-world data
Reynolds KL, Arora S, Elayavilli RK, Louv WC, Schaller TH, Khandelwal A, Rothenberg M, Khozin S, Guidon AC, Dougan M, Zubiri L, Petrillo L, Sise ME, Villani AC, Johnson DB, Rahma O, Sharon E
J Immunother Cancer. 2021 07
PMID: 34215691 PMCID: PMC8256840
Plasma from patients with bacterial sepsis or severe COVID-19 induces suppressive myeloid cell production from hematopoietic progenitors in vitro
Reyes M, Filbin MR, Bhattacharyya RP, Sonny A, Mehta A, Billman K, Kays KR, Pinilla-Vera M, Benson ME, Cosimi LA, Hung DT, Levy BD, Villani AC, Sade-Feldman M, Baron RM, Goldberg MB, Blainey PC, Hacohen N
Sci Transl Med. 2021 06 16
PMID: 34103408 PMCID: PMC8432955
The positive effect of immune checkpoint inhibitor-induced thyroiditis on overall survival accounting for immortal time bias: a retrospective cohort study of 6596 patients
Street S, Chute D, Strohbehn I, Zhao S, Rengarajan M, Faje A, Seethapathy H, Lee M, Seethapathy R, Drobni Z, Rahma O, Neilan TG, Sullivan RJ, Villani AC, Zubiri L, Mooradian MJ, Reynolds KL, Sise ME
Ann Oncol. 2021 08
PMID: 34020034 PMCID: PMC8814352
The Known Unknowns of the Immune Response to Coccidioides
Ward RA, Thompson GR, Villani AC, Li B, Mansour MK, Wuethrich M, Tam JM, Klein BS, Vyas JM
J Fungi (Basel). 2021 May 11
PMID: 34065016 PMCID: PMC8151481
Longitudinal proteomic analysis of severe COVID-19 reveals survival-associated signatures, tissue-specific cell death, and cell-cell interactions
Filbin MR, Mehta A, Schneider AM, Kays KR, Guess JR, Gentili M, Fenyves BG, Charland NC, Gonye ALK, Gushterova I, Khanna HK, LaSalle TJ, Lavin-Parsons KM, Lilley BM, Lodenstein CL, Manakongtreecheep K, Margolin JD, McKaig BN, Rojas-Lopez M, Russo BC, Sharma N, Tantivit J, Thomas MF, Gerszten RE, Heimberg GS, Hoover PJ, Lieb DJ, Lin B, Ngo D, Pelka K, Reyes M, Smillie CS, Waghray A, Wood TE, Zajac AS, Jennings LL, Grundberg I, Bhattacharyya RP, Parry BA, Villani AC, Sade-Feldman M, Hacohen N, Goldberg MB
Cell Rep Med. 2021 05 18
PMID: 33969320 PMCID: PMC8091031
COVID-19 tissue atlases reveal SARS-CoV-2 pathology and cellular targets
Delorey TM, Ziegler CGK, Heimberg G, Normand R, Yang Y, Segerstolpe Å, Abbondanza D, Fleming SJ, Subramanian A, Montoro DT, Jagadeesh KA, Dey KK, Sen P, Slyper M, Pita-Juárez YH, Phillips D, Biermann J, Bloom-Ackermann Z, Barkas N, Ganna A, Gomez J, Melms JC, Katsyv I, Normandin E, Naderi P, Popov YV, Raju SS, Niezen S, Tsai LT, Siddle KJ, Sud M, Tran VM, Vellarikkal SK, Wang Y, Amir-Zilberstein L, Atri DS, Beechem J, Brook OR, Chen J, Divakar P, Dorceus P, Engreitz JM, Essene A, Fitzgerald DM, Fropf R, Gazal S, Gould J, Grzyb J, Harvey T, Hecht J, Hether T, Jané-Valbuena J, Leney-Greene M, Ma H, McCabe C, McLoughlin DE, Miller EM, Muus C, Niemi M, Padera R, Pan L, Pant D, Pe'er C, Pfiffner-Borges J, Pinto CJ, Plaisted J, Reeves J, Ross M, Rudy M, Rueckert EH, Siciliano M, Sturm A, Todres E, Waghray A, Warren S, Zhang S, Zollinger DR, Cosimi L, Gupta RM, Hacohen N, Hibshoosh H, Hide W, Price AL, Rajagopal J, Tata PR, Riedel S, Szabo G, Tickle TL, Ellinor PT, Hung D, Sabeti PC, Novak R, Rogers R, Ingber DE, Jiang ZG, Juric D, Babadi M, Farhi SL, Izar B, Stone JR, Vlachos IS, Solomon IH, Ashenberg O, Porter CBM, Li B, Shalek AK, Villani AC, Rozenblatt-Rosen O, Regev A
Nature. 2021 07
PMID: 33915569 PMCID: PMC8919505
Temporal Trends and Outcomes Among Patients Admitted for Immune-Related Adverse Events: A Single-Center Retrospective Cohort Study from 2011 to 2018
Molina GE, Zubiri L, Cohen JV, Durbin SM, Petrillo L, Allen IM, Murciano-Goroff YR, Dougan M, Thomas MF, Faje AT, Rengarajan M, Guidon AC, Chen ST, Okin D, Medoff BD, Nasrallah M, Kohler MJ, Schoenfeld SR, Karp Leaf RS, Sise ME, Neilan TG, Zlotoff DA, Farmer JR, Mooradian MJ, Bardia A, Mai M, Sullivan RJ, Semenov YR, Villani AC, Reynolds KL
Oncologist. 2021 06
PMID: 33655682 PMCID: PMC8176966
SARS-CoV-2 Viremia is Associated with Distinct Proteomic Pathways and Predicts COVID-19 Outcomes
Li Y, Schneider AM, Mehta A, Sade-Feldman M, Kays KR, Gentili M, Charland NC, Gonye ALK, Gushterova I, Khanna HK, LaSalle TJ, Lavin-Parsons KM, Lilly BM, Lodenstein CL, Manakongtreecheep K, Margolin JD, McKaig BN, Parry BA, Rojas-Lopez M, Russo BC, Sharma N, Tantivit J, Thomas MF, Regan J, Flynn JP, Villani AC, Hacohen N, Goldberg MB, Filbin MR, Li JZ
medRxiv. 2021 Feb 26
PMID: 33655257 PMCID: PMC7924277
A single-cell and spatial atlas of autopsy tissues reveals pathology and cellular targets of SARS-CoV-2
Delorey TM, Ziegler CGK, Heimberg G, Normand R, Yang Y, Segerstolpe A, Abbondanza D, Fleming SJ, Subramanian A, Montoro DT, Jagadeesh KA, Dey KK, Sen P, Slyper M, Pita-Juárez YH, Phillips D, Bloom-Ackerman Z, Barkas N, Ganna A, Gomez J, Normandin E, Naderi P, Popov YV, Raju SS, Niezen S, Tsai LT, Siddle KJ, Sud M, Tran VM, Vellarikkal SK, Amir-Zilberstein L, Atri DS, Beechem J, Brook OR, Chen J, Divakar P, Dorceus P, Engreitz JM, Essene A, Fitzgerald DM, Fropf R, Gazal S, Gould J, Grzyb J, Harvey T, Hecht J, Hether T, Jane-Valbuena J, Leney-Greene M, Ma H, McCabe C, McLoughlin DE, Miller EM, Muus C, Niemi M, Padera R, Pan L, Pant D, Pe'er C, Pfiffner-Borges J, Pinto CJ, Plaisted J, Reeves J, Ross M, Rudy M, Rueckert EH, Siciliano M, Sturm A, Todres E, Waghray A, Warren S, Zhang S, Zollinger DR, Cosimi L, Gupta RM, Hacohen N, Hide W, Price AL, Rajagopal J, Tata PR, Riedel S, Szabo G, Tickle TL, Hung D, Sabeti PC, Novak R, Rogers R, Ingber DE, Jiang ZG, Juric D, Babadi M, Farhi SL, Stone JR, Vlachos IS, Solomon IH, Ashenberg O, Porter CBM, Li B, Shalek AK, Villani AC, Rozenblatt-Rosen O, Regev A
bioRxiv. 2021 Feb 25
PMID: 33655247 PMCID: PMC7924267
Developmental cell programs are co-opted in inflammatory skin disease
Reynolds G, Vegh P, Fletcher J, Poyner EFM, Stephenson E, Goh I, Botting RA, Huang N, Olabi B, Dubois A, Dixon D, Green K, Maunder D, Engelbert J, Efremova M, Polanski K, Jardine L, Jones C, Ness T, Horsfall D, McGrath J, Carey C, Popescu DM, Webb S, Wang XN, Sayer B, Park JE, Negri VA, Belokhvostova D, Lynch MD, McDonald D, Filby A, Hagai T, Meyer KB, Husain A, Coxhead J, Vento-Tormo R, Behjati S, Lisgo S, Villani AC, Bacardit J, Jones PH, O'Toole EA, Ogg GS, Rajan N, Reynolds NJ, Teichmann SA, Watt FM, Haniffa M
Science. 2021 01 22
PMID: 33479125 PMCID: PMC7611557
Altered ratio of dendritic cell subsets in skin-draining lymph nodes promotes Th2-driven contact hypersensitivity
Miller HL, Andhey PS, Swiecki MK, Rosa BA, Zaitsev K, Villani AC, Mitreva M, Artyomov MN, Gilfillan S, Cella M, Colonna M
Proc Natl Acad Sci U S A. 2021 01 19
PMID: 33431694 PMCID: PMC7826349
Widespread haploid-biased gene expression enables sperm-level natural selection
Bhutani K, Stansifer K, Ticau S, Bojic L, Villani AC, Slisz J, Cremers CM, Roy C, Donovan J, Fiske B, Friedman RC
Science. 2021 Mar 05
PMID: 33446482
Decreased Absolute Lymphocyte Count and Increased Neutrophil/Lymphocyte Ratio With Immune Checkpoint Inhibitor-Associated Myocarditis
Drobni ZD, Zafar A, Zubiri L, Zlotoff DA, Alvi RM, Lee C, Hartmann S, Gilman HK, Villani AC, Nohria A, Groarke JD, Sullivan RJ, Reynolds KL, Zhang L, Neilan TG
J Am Heart Assoc. 2020 12
PMID: 33190570 PMCID: PMC7763791
Plasma proteomics reveals tissue-specific cell death and mediators of cell-cell interactions in severe COVID-19 patients
Filbin MR, Mehta A, Schneider AM, Kays KR, Guess JR, Gentili M, Fenyves BG, Charland NC, Gonye ALK, Gushterova I, Khanna HK, LaSalle TJ, Lavin-Parsons KM, Lilly BM, Lodenstein CL, Manakongtreecheep K, Margolin JD, McKaig BN, Rojas-Lopez M, Russo BC, Sharma N, Tantivit J, Thomas MF, Gerszten RE, Heimberg GS, Hoover PJ, Lieb DJ, Lin B, Ngo D, Pelka K, Reyes M, Smillie CS, Waghray A, Wood TE, Zajac AS, Jennings LL, Grundberg I, Bhattacharyya RP, Parry BA, Villani AC, Sade-Feldman M, Hacohen N, Goldberg MB
bioRxiv. 2020 Nov 03
PMID: 33173871 PMCID: PMC7654866
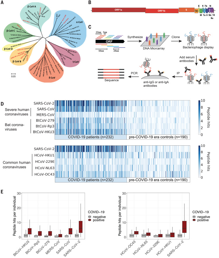
Viral epitope profiling of COVID-19 patients reveals cross-reactivity and correlates of severity
Shrock E, Fujimura E, Kula T, Timms RT, Lee IH, Leng Y, Robinson ML, Sie BM, Li MZ, Chen Y, Logue J, Zuiani A, McCulloch D, Lelis FJN, Henson S, Monaco DR, Travers M, Habibi S, Clarke WA, Caturegli P, Laeyendecker O, Piechocka-Trocha A, Li JZ, Khatri A, Chu HY, Villani AC, Kays K, Goldberg MB, Hacohen N, Filbin MR, Yu XG, Walker BD, Wesemann DR, Larman HB, Lederer JA, Elledge SJ
Science. 2020 11 27
PMID: 32994364 PMCID: PMC7857405
Induction of a regulatory myeloid program in bacterial sepsis and severe COVID-19
Reyes M, Filbin MR, Bhattacharyya RP, Sonny A, Mehta A, Billman K, Kays KR, Pinilla-Vera M, Benson ME, Cosimi LA, Hung DT, Levy BD, Villani AC, Sade-Feldman M, Baron RM, Goldberg MB, Blainey PC, Hacohen N
bioRxiv. 2020 Sep 02
PMID: 32908980 PMCID: PMC7480031
Cumulus provides cloud-based data analysis for large-scale single-cell and single-nucleus RNA-seq
Li B, Gould J, Yang Y, Sarkizova S, Tabaka M, Ashenberg O, Rosen Y, Slyper M, Kowalczyk MS, Villani AC, Tickle T, Hacohen N, Rozenblatt-Rosen O, Regev A
Nat Methods. 2020 08
PMID: 32719530 PMCID: PMC7437817
Incidence and Clinical Features of Immune-Related Acute Kidney Injury in Patients Receiving Programmed Cell Death Ligand-1 Inhibitors
Seethapathy H, Zhao S, Strohbehn IA, Lee M, Chute DF, Bates H, Molina GE, Zubiri L, Gupta S, Motwani S, Leaf DE, Sullivan RJ, Rahma O, Blumenthal KG, Villani AC, Reynolds KL, Sise ME
Kidney Int Rep. 2020 Oct
PMID: 33102962 PMCID: PMC7569697
The activation trajectory of plasmacytoid dendritic cells in vivo during a viral infection
Abbas A, Vu Manh TP, Valente M, Collinet N, Attaf N, Dong C, Naciri K, Chelbi R, Brelurut G, Cervera-Marzal I, Rauwel B, Davignon JL, Bessou G, Thomas-Chollier M, Thieffry D, Villani AC, Milpied P, Dalod M, Tomasello E
Nat Immunol. 2020 09
PMID: 32690951
Systematic comparison of single-cell and single-nucleus RNA-sequencing methods
Ding J, Adiconis X, Simmons SK, Kowalczyk MS, Hession CC, Marjanovic ND, Hughes TK, Wadsworth MH, Burks T, Nguyen LT, Kwon JYH, Barak B, Ge W, Kedaigle AJ, Carroll S, Li S, Hacohen N, Rozenblatt-Rosen O, Shalek AK, Villani AC, Regev A, Levin JZ
Nat Biotechnol. 2020 06
PMID: 32341560 PMCID: PMC7289686
Transcriptomic Analysis and High-dimensional Phenotypic Mapping of Mononuclear Phagocytes in Mesenteric Lymph Nodes Reveal Differences Between Ulcerative Colitis and Crohn's Disease
Chapuy L, Bsat M, Rubio M, Harvey F, Motta V, Schwenter F, Wassef R, Richard C, Deslandres C, Nguyen BN, Soucy G, Hacohen N, Fritz J, Villani AC, Mehta H, Sarfati M
J Crohns Colitis. 2020 Mar 13
PMID: 31541232
SLAMF6 deficiency augments tumor killing and skews toward an effector phenotype revealing it as a novel T cell checkpoint
Hajaj E, Eisenberg G, Klein S, Frankenburg S, Merims S, Ben David I, Eisenhaure T, Henrickson SE, Villani AC, Hacohen N, Abudi N, Abramovich R, Cohen JE, Peretz T, Veillette A, Lotem M
Elife. 2020 03 03
PMID: 32122464 PMCID: PMC7075692
IL-12 and Mucosal CD14+ Monocyte-Like Cells Induce IL-8 in Colonic Memory CD4+ T Cells of Patients With Ulcerative Colitis but not Crohn's Disease
Chapuy L, Bsat M, Rubio M, Sarkizova S, Therrien A, Bouin M, Orlicka K, Weber A, Soucy G, Villani AC, Sarfati M
J Crohns Colitis. 2020 Jan 01
PMID: 31206576
The Incidence, Causes, and Risk Factors of Acute Kidney Injury in Patients Receiving Immune Checkpoint Inhibitors
Seethapathy H, Zhao S, Chute DF, Zubiri L, Oppong Y, Strohbehn I, Cortazar FB, Leaf DE, Mooradian MJ, Villani AC, Sullivan RJ, Reynolds K, Sise ME
Clin J Am Soc Nephrol. 2019 12 06
PMID: 31672794 PMCID: PMC6895474
Decoding human fetal liver haematopoiesis
Popescu DM, Botting RA, Stephenson E, Green K, Webb S, Jardine L, Calderbank EF, Polanski K, Goh I, Efremova M, Acres M, Maunder D, Vegh P, Gitton Y, Park JE, Vento-Tormo R, Miao Z, Dixon D, Rowell R, McDonald D, Fletcher J, Poyner E, Reynolds G, Mather M, Moldovan C, Mamanova L, Greig F, Young MD, Meyer KB, Lisgo S, Bacardit J, Fuller A, Millar B, Innes B, Lindsay S, Stubbington MJT, Kowalczyk MS, Li B, Ashenberg O, Tabaka M, Dionne D, Tickle TL, Slyper M, Rozenblatt-Rosen O, Filby A, Carey P, Villani AC, Roy A, Regev A, Chédotal A, Roberts I, Göttgens B, Behjati S, Laurenti E, Teichmann SA, Haniffa M
Nature. 2019 10
PMID: 31597962 PMCID: PMC6861135
Intra- and Inter-cellular Rewiring of the Human Colon during Ulcerative Colitis
Smillie CS, Biton M, Ordovas-Montanes J, Sullivan KM, Burgin G, Graham DB, Herbst RH, Rogel N, Slyper M, Waldman J, Sud M, Andrews E, Velonias G, Haber AL, Jagadeesh K, Vickovic S, Yao J, Stevens C, Dionne D, Nguyen LT, Villani AC, Hofree M, Creasey EA, Huang H, Rozenblatt-Rosen O, Garber JJ, Khalili H, Desch AN, Daly MJ, Ananthakrishnan AN, Shalek AK, Xavier RJ, Regev A
Cell. 2019 07 25
PMID: 31348891 PMCID: PMC6662628
Cardiotoxicity of Immune Checkpoint Inhibitors
Zhang L, Jones-O'Connor M, Awadalla M, Zlotoff DA, Thavendiranathan P, Groarke JD, Villani AC, Lyon AR, Neilan TG
Curr Treat Options Cardiovasc Med. 2019 Jun 08
PMID: 31175469
Targeting the CBM complex causes Treg cells to prime tumours for immune checkpoint therapy
Di Pilato M, Kim EY, Cadilha BL, Prüßmann JN, Nasrallah MN, Seruggia D, Usmani SM, Misale S, Zappulli V, Carrizosa E, Mani V, Ligorio M, Warner RD, Medoff BD, Marangoni F, Villani AC, Mempel TR
Nature. 2019 06
PMID: 31092922 PMCID: PMC6656391
Two distinct colonic CD14+ subsets characterized by single-cell RNA profiling in Crohn's disease
Chapuy L, Bsat M, Sarkizova S, Rubio M, Therrien A, Wassef E, Bouin M, Orlicka K, Weber A, Hacohen N, Villani AC, Sarfati M
Mucosal Immunol. 2019 05
PMID: 30670762
Defining T Cell States Associated with Response to Checkpoint Immunotherapy in Melanoma
Sade-Feldman M, Yizhak K, Bjorgaard SL, Ray JP, de Boer CG, Jenkins RW, Lieb DJ, Chen JH, Frederick DT, Barzily-Rokni M, Freeman SS, Reuben A, Hoover PJ, Villani AC, Ivanova E, Portell A, Lizotte PH, Aref AR, Eliane JP, Hammond MR, Vitzthum H, Blackmon SM, Li B, Gopalakrishnan V, Reddy SM, Cooper ZA, Paweletz CP, Barbie DA, Stemmer-Rachamimov A, Flaherty KT, Wargo JA, Boland GM, Sullivan RJ, Getz G, Hacohen N
Cell. 2019 Jan 10
PMID: 30633907
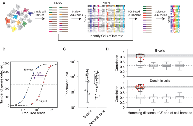
Targeting individual cells by barcode in pooled sequence libraries
Ranu N, Villani AC, Hacohen N, Blainey PC
Nucleic Acids Res. 2019 01 10
PMID: 30256981 PMCID: PMC6326790
Genetic analysis of isoform usage in the human anti-viral response reveals influenza-specific regulation of ERAP2 transcripts under balancing selection
Ye CJ, Chen J, Villani AC, Gate RE, Subramaniam M, Bhangale T, Lee MN, Raj T, Raychowdhury R, Li W, Rogel N, Simmons S, Imboywa SH, Chipendo PI, McCabe C, Lee MH, Frohlich IY, Stranger BE, De Jager PL, Regev A, Behrens T, Hacohen N
Genome Res. 2018 12
PMID: 30446528
Defining T Cell States Associated with Response to Checkpoint Immunotherapy in Melanoma
Sade-Feldman M, Yizhak K, Bjorgaard SL, Ray JP, de Boer CG, Jenkins RW, Lieb DJ, Chen JH, Frederick DT, Barzily-Rokni M, Freeman SS, Reuben A, Hoover PJ, Villani AC, Ivanova E, Portell A, Lizotte PH, Aref AR, Eliane JP, Hammond MR, Vitzthum H, Blackmon SM, Li B, Gopalakrishnan V, Reddy SM, Cooper ZA, Paweletz CP, Barbie DA, Stemmer-Rachamimov A, Flaherty KT, Wargo JA, Boland GM, Sullivan RJ, Getz G, Hacohen N
Cell. 2018 11 01
PMID: 30388456 PMCID: PMC6641984
Large-Scale Human Dendritic Cell Differentiation Revealing Notch-Dependent Lineage Bifurcation and Heterogeneity
Balan S, Arnold-Schrauf C, Abbas A, Couespel N, Savoret J, Imperatore F, Villani AC, Vu Manh TP, Bhardwaj N, Dalod M
Cell Rep. 2018 08 14
PMID: 30110645 PMCID: PMC6113934
Systems Immunology: Learning the Rules of the Immune System
Villani AC, Sarkizova S, Hacohen N
Annu Rev Immunol. 2018 04 26
PMID: 29677477 PMCID: PMC6597491
A transcriptomic atlas of aged human microglia
Olah M, Patrick E, Villani AC, Xu J, White CC, Ryan KJ, Piehowski P, Kapasi A, Nejad P, Cimpean M, Connor S, Yung CJ, Frangieh M, McHenry A, Elyaman W, Petyuk V, Schneider JA, Bennett DA, De Jager PL, Bradshaw EM
Nat Commun. 2018 02 07
PMID: 29416036 PMCID: PMC5803269
Landscape of X chromosome inactivation across human tissues
Tukiainen T, Villani AC, Yen A, Rivas MA, Marshall JL, Satija R, Aguirre M, Gauthier L, Fleharty M, Kirby A, Cummings BB, Castel SE, Karczewski KJ, Aguet F, Byrnes A, Lappalainen T, Regev A, Ardlie KG, Hacohen N, MacArthur DG
Nature. 2017 10 11
PMID: 29022598
Aryl Hydrocarbon Receptor Controls Monocyte Differentiation into Dendritic Cells versus Macrophages
Goudot C, Coillard A, Villani AC, Gueguen P, Cros A, Sarkizova S, Tang-Huau TL, Bohec M, Baulande S, Hacohen N, Amigorena S, Segura E
Immunity. 2017 09 19
PMID: 28930664
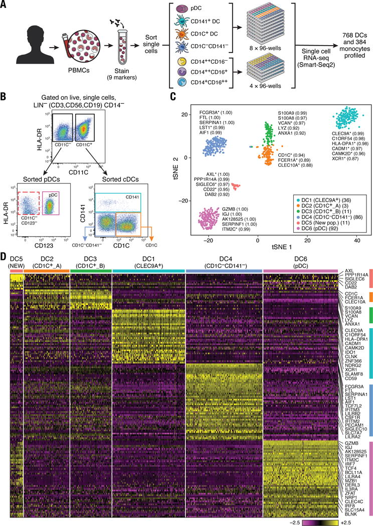
Single-cell RNA-seq reveals new types of human blood dendritic cells, monocytes, and progenitors
Villani AC, Satija R, Reynolds G, Sarkizova S, Shekhar K, Fletcher J, Griesbeck M, Butler A, Zheng S, Lazo S, Jardine L, Dixon D, Stephenson E, Nilsson E, Grundberg I, McDonald D, Filby A, Li W, De Jager PL, Rozenblatt-Rosen O, Lane AA, Haniffa M, Regev A, Hacohen N
Science. 2017 04 21
PMID: 28428369 PMCID: PMC5775029
Single-Cell RNA Sequencing of Human T Cells
Villani AC, Shekhar K
Methods Mol Biol. 2017
PMID: 27787803
Dissecting the multicellular ecosystem of metastatic melanoma by single-cell RNA-seq
Tirosh I, Izar B, Prakadan SM, Wadsworth MH, Treacy D, Trombetta JJ, Rotem A, Rodman C, Lian C, Murphy G, Fallahi-Sichani M, Dutton-Regester K, Lin JR, Cohen O, Shah P, Lu D, Genshaft AS, Hughes TK, Ziegler CG, Kazer SW, Gaillard A, Kolb KE, Villani AC, Johannessen CM, Andreev AY, Van Allen EM, Bertagnolli M, Sorger PK, Sullivan RJ, Flaherty KT, Frederick DT, Jané-Valbuena J, Yoon CH, Rozenblatt-Rosen O, Shalek AK, Regev A, Garraway LA
Science. 2016 Apr 08
PMID: 27124452 PMCID: PMC4944528
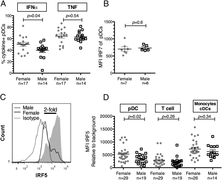
Sex Differences in Plasmacytoid Dendritic Cell Levels of IRF5 Drive Higher IFN-a Production in Women
Griesbeck M, Ziegler S, Laffont S, Smith N, Chauveau L, Tomezsko P, Sharei A, Kourjian G, Porichis F, Hart M, Palmer CD, Sirignano M, Beisel C, Hildebrandt H, Cénac C, Villani AC, Diefenbach TJ, Le Gall S, Schwartz O, Herbeuval JP, Autran B, Guéry JC, Chang JJ, Altfeld M
J Immunol. 2015 Dec 01
PMID: 26519527 PMCID: PMC4654231
Common genetic variants modulate pathogen-sensing responses in human dendritic cells
Lee MN, Ye C, Villani AC, Raj T, Li W, Eisenhaure TM, Imboywa SH, Chipendo PI, Ran FA, Slowikowski K, Ward LD, Raddassi K, McCabe C, Lee MH, Frohlich IY, Hafler DA, Kellis M, Raychaudhuri S, Zhang F, Stranger BE, Benoist CO, De Jager PL, Regev A, Hacohen N
Science. 2014 Mar 07
PMID: 24604203
Identification of regulators of the innate immune response to cytosolic DNA and retroviral infection by an integrative approach
Lee MN, Roy M, Ong SE, Mertins P, Villani AC, Li W, Dotiwala F, Sen J, Doench JG, Orzalli MH, Kramnik I, Knipe DM, Lieberman J, Carr SA, Hacohen N
Nat Immunol. 2013 Feb
PMID: 23263557 PMCID: PMC3838897
Genetic risk factors for post-infectious irritable bowel syndrome following a waterborne outbreak of gastroenteritis
Villani AC, Lemire M, Thabane M, Belisle A, Geneau G, Garg AX, Clark WF, Moayyedi P, Collins SM, Franchimont D, Marshall JK
Gastroenterology. 2010 Apr
PMID: 20044998
[Bacterial recognition of the intestinal microbial flora: an important risk factor for Crohn's disease]
Villani AC, Franchimont D
Med Sci (Paris). 2010 Jan
PMID: 20132772
Genetic variation in the familial Mediterranean fever gene (MEFV) and risk for Crohn's disease and ulcerative colitis
Villani AC, Lemire M, Louis E, Silverberg MS, Collette C, Fortin G, Nimmo ER, Renaud Y, Brunet S, Libioulle C, Belaiche J, Bitton A, Gaudet D, Cohen A, Langelier D, Rioux JD, Arnott ID, Wild GE, Rutgeerts P, Satsangi J, Vermeire S, Hudson TJ, Franchimont D
PLoS One. 2009 Sep 28
PMID: 19784369 PMCID: PMC2745755
The contribution of genetic studies in shifting the immunopathogenesis paradigm of Crohn's disease
Villani AC, Franchimont D
Expert Rev Clin Immunol. 2009 Jul
PMID: 20477033
L-carnitine, a diet component and organic cation transporter OCTN ligand, displays immunosuppressive properties and abrogates intestinal inflammation
Fortin G, Yurchenko K, Collette C, Rubio M, Villani AC, Bitton A, Sarfati M, Franchimont D
Clin Exp Immunol. 2009 Apr
PMID: 19175620
Common variants in the NLRP3 region contribute to Crohn's disease susceptibility
Villani AC, Lemire M, Fortin G, Louis E, Silverberg MS, Collette C, Baba N, Libioulle C, Belaiche J, Bitton A, Gaudet D, Cohen A, Langelier D, Fortin PR, Wither JE, Sarfati M, Rutgeerts P, Rioux JD, Vermeire S, Hudson TJ, Franchimont D
Nat Genet. 2009 Jan
PMID: 19098911 PMCID: PMC2728932
Tumor necrosis factor receptor gene polymorphisms in Crohn's disease: association with clinical phenotypes
Waschke KA, Villani AC, Vermeire S, Dufresne L, Chen TC, Bitton A, Cohen A, Thomson AB, Wild GE
Am J Gastroenterol. 2005 May
PMID: 15842589